Insight
How Security-By-Design is Managing Terrorism Threats in Singapore
Extreme Loads and Structural Risk

Did you know that in late 2020 and early 2021, two attack plots against religious communities were foiled? While Singapore has yet to experience a successful act of terrorism on its soil, the threat to the country remains high. The COVID-19 pandemic has revealed self-radicalized domestic terrorists, often influenced by extremist materials online, looking for soft targets to attack with easily available objects. The Singapore government has repeatedly said that an attack is “no longer a question of if or whether it will happen, but when it will take place.”
Enhancing Safety: Security-By-Design
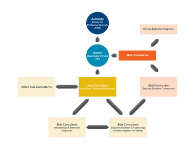
Security-By-Design (SBD) is a process where security is considered upfront in the development process, with security features integrated into the building design. Under the IPA, the SBD review process requires a security and/or blast consultant to be brought on board by the Responsible Persons (RP) to prepare the security plan, which identifies the risks and vulnerabilities of a building and develops the necessary security measures to mitigate the risks. The security and/or blast consultant must be approved by the Commissioner of Infrastructure Protection as a Competent Person (CP) for the project.
Timeline and Approvals
The SBD review process typically takes 9-12 months from commencement to the approval of the security plan. The process is carried out in conjunction with the building design. During this time, the CP prepares four reports that make up the security plan, namely the Threat, Vulnerability and Risk Assessment (TVRA), the Blast Effects Analysis (BEA), the Structural Resilience Study (SRS) and the Security Protection Plan (SPP). These reports are submitted and thoroughly reviewed by CPS. Once the Commissioner has approved the security plan for the building, work may commence. All security measures stated in the approved security plan must be implemented, maintained and documented in the Certificate of Works Completion (CWC). Occupation of the building is allowed only upon approval of the CWC. An SD becomes known as an SI once approval of the CWC has been granted by the commissioner.
How Can ABS Group Support You?
ABS Group's Extreme Loads and Structural Risk (ELSR) division contains four Competent Persons (Blast) approved by the Commissioner of Infrastructure Protection, who have participated in over 50 SBD projects in Singapore since 2006. Our experts are widely recognized throughout the industry for their contributions to the field of blast effects analysis and design of protective hardening measures.
Meet Our CP Experts

Darrell Barker
Engineering Contractor

Chris LeBoeuf
Senior Director, Business Development

Nelson Durran
Director, Engineering

Mindy Loo
Lead Engineer


